ASCO2023感想(Day1)

シカゴ時間の6月2日からASCO2023が始まりました。今年も面白い演題がたくさん山積みです。いくつか面白そうな演題があったのでここにメモしておきます(随時追記予定)。
ATTRACTION-5試験(胃癌術後)
🔥ATTRACTION-5: Nivo + CTx as adjuvant for stage III GC/GEJ #ASCO23
— Arndt Vogel (@ArndtVogel) June 2, 2023
🔎 Phs-3 🇯🇵🇰🇷🇨🇳🇹🇼, 755 pts
👉3-yr RFS rate 68.4% vs 65.3%
👉primary efficacy endpoint of RFS not met in all comers, better efficacy in PDL-1+ tumors@myESMO @OncoAlert pic.twitter.com/CqUbHf7tFk
胃癌の術後化学療法におけるSOX/CAPOXへのニボルマブ上乗せの有効性を検証したアジア中心の大規模第3相ATTRACTION-5試験です。すでに小野薬品のアナウンスでは2022年12月時点でもDFS改善はunmetというリリースが出ていました。それの詳細情報です。

3年RFSは65.3%に対して68.4%、RFSのHRは0.90。わずかに生存曲線は上を行っていますが有意さは無し。PD-L1陽性群で若干の有効性の高さが見られたようですが・・・。ニボルマブに限らず免疫チェックポイント阻害剤は消化器癌の術後療法は若干苦手なんでしょうか。
CPS陽性群やMSI-Hに絞った解析が今後発表されそう。
肝癌に限らず胃癌でもICIの術後療法は苦戦しがち。胃癌術後のSOX/CAPOXにニボルマブを乗せるアジア多国合同ATTRACTION-5。このRFSとOSの差の薄さや…。切除不能ではCPS陰性でもORRの上乗せ効果あるのに術後でこれは何故なんだろうね? #ASCO23 https://t.co/hlkc7NgLwo
— レ点🧬💉💊 (@m0370) June 2, 2023
SGNTUC-019試験(HER2胆道癌)
🔥 SGNTUC-019: Tucatinib & trastuzumab for HER2+ biliary tract cancer #ASCO23
— Arndt Vogel (@ArndtVogel) June 2, 2023
🔎phs-II, 30 pts, Her2 overexpression/amplification
👉ORR: 46.7%, DoR 6.0mo, DCR 76.7%
👉mPFS 5.5 mo, 12-mo OS rate 53.8%
✅Supports TUC/Tras as CTx-free💊option@myESMO @OncoAlert @EASLedu @curecc… pic.twitter.com/GqOH66SqDb
HER2陽性胆管癌に対するツカチニブ+トラスツズマブの第2相試験。N数は30例と小規模ですが、ORR 46.7%、PFS 5.5ヶ月、12ヶ月生存率は53.8%と予後不良な胆管癌の中では良好な成績です。FoundationOne CDxなどのパネル検査をしていても胆道系はかなりHER2陽性が多いので(胆嚢癌が特にそうかも)、今後の実用化に期待です。
HERIZON-BTC-01試験(HER2胆道癌)
🔥HERIZON-BTC-01: Zanidatamab in HER2‑amplified biliary tract cancer #ASCO23
— Arndt Vogel (@ArndtVogel) June 2, 2023
🔎🌎phs-II, 87 pts
👉cORR 41%, DOR 12.9 mo
👉mPFS 5.5
👉no grade 4 TRAEs
✅Durable responses with manageable safety profile -> very promising 💊 option@myESMO @OncoAlert @EASLedu @curecc #livertwitter pic.twitter.com/i7eknNKFBQ
もうひとつHER2陽性の胆道癌では新規HER2標的二重特異性抗体のザニダタマブ第2相も発表されています。こちらはORR 41%、PFS 5.5ヶ月、前述のSGNTUC-019試験とよく似た結果ですね。ザニダタマブはHER2の異なる2つのドメインに対して指向するヒト化二重特異性モノクローナル抗体です。ザニダタマブに関しては昨年11月にLancet Oncolに胆道癌や大腸癌での結果が掲載されています*1。さらに今回のHERIZON-BTC-01の結果はLancet Oncolに掲載されています。
https://www.thelancet.com/journals/lanonc/article/PIIS1470-2045(23)00242-5/fulltext
Zanidatamab (Bispecific targeting HER2) for HER2-positive cancers including #BiliaryTractCancer ORR: ➡️ 38%; DCR ➡️ 62%#Colorectalcancer ORR: ➡️ 38%; DCR ➡️ 77% @MDAndersonNews @curecc @rachnatshroff @JavleMilind @CathyEngMD @GIcancerDoc https://t.co/k53s1MeAur pic.twitter.com/JQARcUuKfq
— Dr. Shubham Pant (@DrShubhamPant) November 17, 2022
HER2陽性はT-DXdの臓器横断的DESTINY-PanTumor02でも胆道癌コホートが含まれているので、こちらも期待。数年以内に一気に胆道系ではHER2陽性に対する治療が広がってゆきそうですね。

NAPOLI 3試験(膵癌)
🔥NAPOLI-3: updated OS data for NALIRIFOX vs Gem+NabP in 1st line #PDAC #ASCO23
— Arndt Vogel (@ArndtVogel) June 2, 2023
🔎phs-III, 770 pts
👉mOS 11.1 vs 9.2 mo, consistent benefit in subgroups
👉mPFS 7.4 versus 5.6 mo, 50% subs.💊
👉ORR 41 vs 33%, mDoR 7.3 vs 5.0
🧐Practice changing for fit pts?@myESMO @OncoAlert pic.twitter.com/PTEaMBBLMi
切除不能進行膵癌のNALIRIFOX vs GEM+nabPTXの第3相。800近いN数で膵癌ではかなり大きな試験です。OSは11.1 vs 9.2ヶ月でHR 0.83、p=0.04とギリギリNALIRIFOXはメンツを保ちました。PFSは7.4 vs 5.6ヶ月。まあ、これも2022年11月のプレスリリースにはポジティブであったという結果自体は発表されていたのですが。

ただ、NAPOLI-3でNALIRIFOXがGEM+nabPTXに買ったと言っても、NALIRIFOXが有意差をつけるべき相手はGEM+nabPTXではなくFOFIRINOXだと思うんですよね。GEMベースとFUベースは対立する治療ではなく組み合わせて順次使うものなので、「FOFIRINOXと GnPのペア」に「NALIRIFOXとGnP」のペアが勝つかどうかが大切なのに、NALIRIFOXが FOFIRINOXではなくGnPに勝ったといってもどう臨床を変えるのか見えにくいような気がします。
NAPOLI-3でNALIRIFOXがGEM+nabPTXに買ったと言っても、NALIRIFOXが有意差をつけるべき相手はGEM+nabPTXではなくFOFIRINOXだと思うんよなぁ。同クラスの旧治療と新治療で比べたら意義が大きかったのに… #GI23
— レ点🧬💉💊 (@m0370) January 20, 2023
下記に書いているように、NALIRIFOXがGEM+nabPTXに勝ってOS 11.1ヶ月をマークしたとドヤ顔したとしても、実はFOLFIRINOXも偶然にも同じOS 11.1ヶ月を12年も前に達成しているのです。NALIRIFOXはFOLFIRINOXを後追いしているに過ぎないとも言えます。
これに関しては、FOLFIRINOXとGEM+nabPTXを比較したJCOG1611試験*2の結果も待ち遠しいところです。
NALIRIFOX mOS 11.1 months #GI23 NAPOLI-3
— Benjamin Weinberg, MD, FACP (@benweinbergmd) January 20, 2023
FOLFIRINOX mOS 11.1 months (2011)#pancsm @ASCO @OncoAlert
膵癌FOLFIRINOX療法のイリノテカンは1サイクルの治療でわずか5000円ほどですが、有効性はあまり差がないにも関わらずnal-IRIに置き換えたNALIRIFOXでは70万円にもなってしまう。その新薬、本当に新薬である必要があるのかという問題は意識しないといけない気がしますね。
Thanks to Dr. Andrew Ko @UCSFCancer for addressing the elephant in the room with nanoliposomal irinotecan vs conventional (or, appropriately, free) irinotecan, COST. #ASCO23 pic.twitter.com/s8MoMQqOjP
— Ryan Huey, MD (@ryanhuey) June 2, 2023
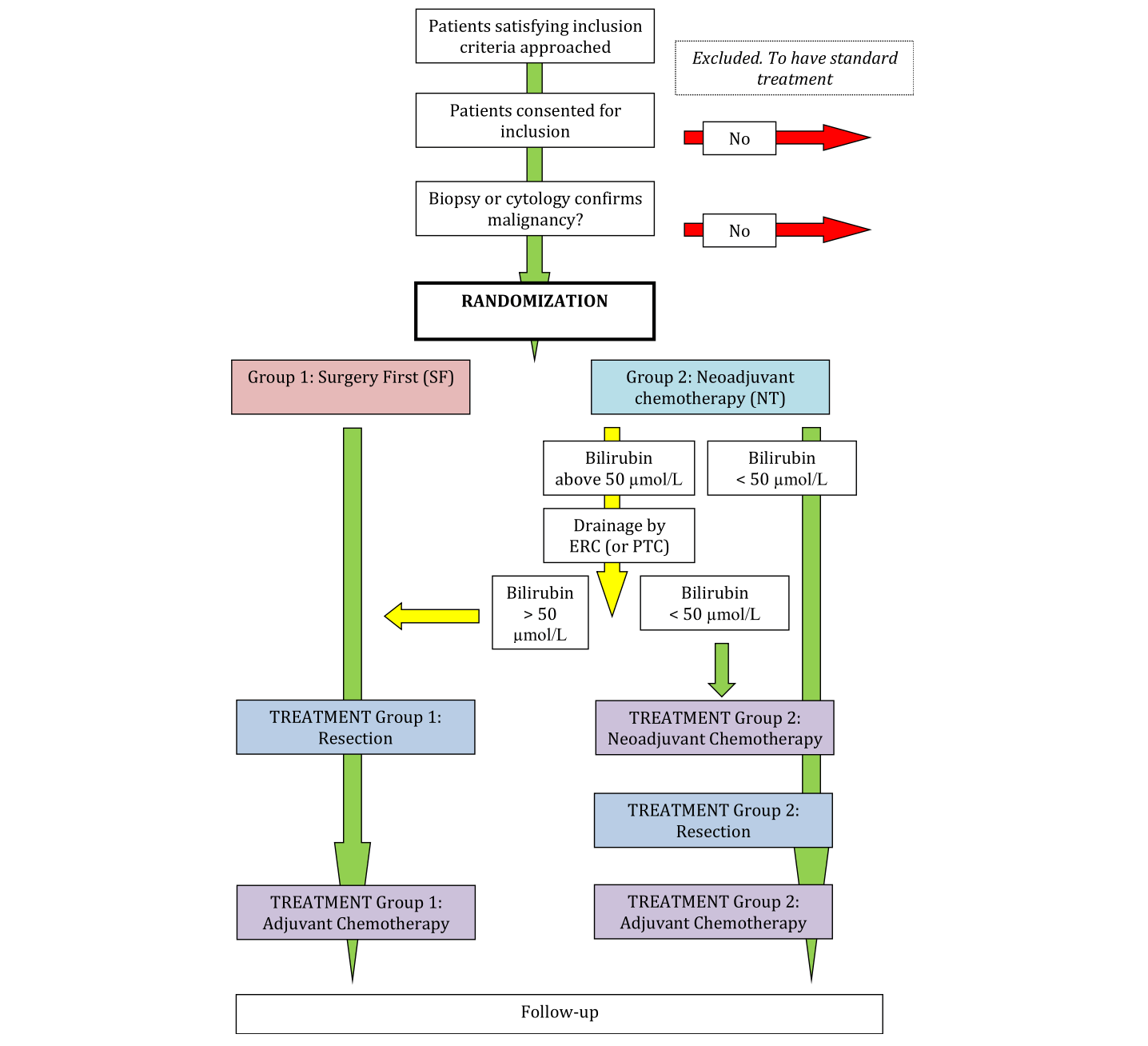
NorPACT-1試験(膵癌術前)
膵癌術前の短期FOLFIRINOX療法が術後予後を改善するかどうか。NorPACT-1試験は若干複雑なデザインです。対象は膵頭部癌のみ。コホート1は直接手術を受けてから術後はGEM+capeをコホート1は6サイクル受けます。コホート2は手術前にFOLFIRINOXを4サイクル受けてから、術後はGEM+capeを4サイクル受けます。

ただし、コホート2に割り振られた患者が胆管閉塞などでビリルビンが高値の場合はドレナージを先行し、それでも高ビリルビン状態が続けばコホート1に乗り換えるようです。イリノテカンが使えないので仕方ないと言えば仕方ないのですが、これって途中でドレナージ不良でコホート1に振り返られる患者が多くなるとそれなりに病勢コントロール困難な患者の偏りに影響しそうなので、圧倒的にコホート1が不利が気がしますね…。1年生存率が主要評価項目。
試験のプロトコルの詳細は下記にあります。

そして結果は、なんと術前化学療法を行った群で明らかに生存曲線が下を行っています。同等か術前化学療法群が若干上を行くくらいじゃないかと思ったので、この結果は予想外。まあ、高ビリルビン症例のコホート乗り換えの他にも術前と術後で全然違うレジメンが使われていたりして、なんとも評価しにくい試験ではあります。
NORPACT-1:
— M. Bolton (@5_utr) June 2, 2023
Ph3 RCT
Resectable adenocarcinoma of the pancreatic head randomized to surgery first or neoadjuvant chemotherapy 4c FOLFIRINOX followed by resection
Both groups adj chemo with gemicitabine and capecitabine
mOS 25.1 m neoadj vs 38.5 m surgery ❗️ ❗️ #ASCO23 pic.twitter.com/QsAQGpswTN
IMbrave050試験(肝細胞癌)
肝細胞癌術後のアテゾリズマブ+ベバシズマブ。切除不能ではすでにIMbrave150試験の結果から一次治療の標準治療となっているこのレジメンを術後化学療法として使用したときの有効性に関して検討したもの。1年時点で無治療経過観察に対して再発が13%少ないけど、そのあとぐんぐん差を詰められてる。censorが伸びて1年以降の差は開いていくのかしら?もう少し長期の報告を見てみないとなんとも評価できない。
IMBRAVE050
— Pashtoon Kasi MD, MS (@pashtoonkasi) June 2, 2023
Adjuvant Atezo➕BEV
For hepatocellular cancer (HCC) #HPBCSM.@OncoAlert #ASCO23
78% 🆚 65% 12 month RFS rate.
What do folks think? Good enough as an endpoint or wait till OS data? pic.twitter.com/fyVMj6efSM
NATALEE試験・monarchE試験(乳癌)
Fantastic discussion about adjuvant CDK4/6 inhibitor trials - assuming ribo is approved, how will we select patients that can derive a benefit from 3 years of CDK4/6 inhibitors? #ASCO23 #BCSM pic.twitter.com/2k3sGBbuut
— Ilana Schlam (@IlanaSchlam) June 2, 2023
乳癌術後のCDK4/6阻害剤関連は、いずれも術後療法としてリボシクリブのNATALEE試験とアベマシクリブのmonarchE試験が注目を集めているようです。このあたり、ぼくは細かいデータを十分に勉強できていないのでなんとも評価できる立場に無いんですが、詳しく見たい人はTwitterで #NATALEE か #monarchE というタグで検索すると山のようにスライドが出てきます。
Brilliant discussion of #NATALEE by Nadia Harbeck. Key points: 1) we now have 2 CDK4/6i that significantly improve iDFS; 2) more follow up needed to confirm the benefit (>80% of patients in NATALEE are still on ribo), 3) don’t forget to test for gBRCA1/2! #ASCO23 #bcsm pic.twitter.com/CVrIvQTC5n
— Paolo Tarantino (@PTarantinoMD) June 2, 2023
さて明日は注目のKRASワクチンAMPLIFY-201などの発表もあるようです。まだまだ楽しみですね。
Day2の記事はこちら。
この記事に対するコメント
このページには、まだコメントはありません。
*1 https://www.thelancet.com/journals/lanonc/article/PIIS1470-2045(22)00621-0/fulltext
*2 http://www.jcog.jp/document/1611.pdf
更新日:2023-06-03 閲覧数:2915 views.