非小細胞肺癌
肺癌のリキッドバイオプシーでのEGFR検査が3回まで可能に
2020年診療報酬改定から、これまでは初回診断時と増悪時(再治療選択時)の各1回しか認められていなかったリキッドバイオプシーでのEGFR検査が、今後は合計3回まで認められるようになります。

2020年度の診療報酬改定で、リキッドバイオプシーを用いた肺癌のEGFR遺伝子検査が、3回まで実施できるようになる。
https://medical.nikkeibp.co.jp/leaf/mem/pub/search/cancer/news/202003/564965.html
日本肺癌学会の「肺癌患者におけるEGFR遺伝子変異検査の手引き」
「肺癌患者におけるEGFR遺伝子変異検査の手引き」の第4.3版の公開については、こちらの日本肺がん学会のウェブサイトを御覧ください。

特定非営利活動法人 日本肺癌学会 公式サイト
https://www.haigan.gr.jp/modules/important/index.php?content_id=43
非小細胞肺癌のスクリーニングをリキッドバイオプシーで行う
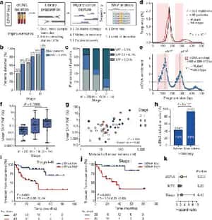
ctDNAのdeep sequenceで早期肺癌の拾い上げをしようという論文。ステージ1の早期肺癌でも血中に非常に低濃度ながらctDNAが検出されることはすでにこれまでにも報告されていました*1*2。リキッドバイオプシーには、画像検査にある放射線被曝などの問題を回避でき、また低侵襲で繰り返し実施することができるという利点があります(ただし現状ではシークエンスコストが高く付きますが)。
単純にctDNAをシークエンスるするだけでは検出感度と精度に問題があるので、本研究では「Lung-CLiP(血漿中肺癌尤度比、lung cancer likelihood in plasma)」と名付けられた機械学習法を用いてその精度を高めています。単にctDNAを測定した場合には血中クローン性造血によって生じた(リンパ球DNAの)体細胞変異の影響を受けるために、これを排除するための作業を加えているようです。
読み込んだSNVとCNAについて、有意な腫瘍由来のctDNAなのか血中クローン性造血により蓄積した血中DNAなのか(つまりctDNAではないcfDNA)を区別するために、検出した変異の生物学的特性をCT画像そのほかの情報を加味して機械学習により解析しているようです。

Circulating tumour DNA in blood is analysed to identify genomic features that distinguish early-stage lung cancer patients from risk-matched controls, and these are integrated into a machine-learning method for blood-based lung cancer screening.
https://www.nature.com/articles/s41586-020-2140-0
この記事に対するコメント
このページには、まだコメントはありません。
更新日:2020-04-06 閲覧数:1920 views.