NASH・NAFLDを背景とした肝細胞癌の免疫療法の有効性問題
NASH関連肝癌でアテゾリズマブ+ベバシズマブが効きにくいのではないかということはしばしば言われますが、実際のところはまだ未確定と思っています。しかし、今のところ出ているデータを見てみると確かにウイルス性肝癌ではアテゾリズマブ+ベバシズマブが第一選択ですがNASHやNAFLDが背景にある肝癌ではそうとも言えないというようなデータもありますね・・・。
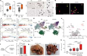
勉強のために、関連しそうな論文をここに集めておきます。もっとも議論を呼び話題となったNatureのarticleはこちらです。
In hepatocellular carcinoma driven by non-alcoholic steatohepatitis, aberrant T cell activation and impaired immune surveillance seem to make hepatocellular carcinoma less responsive to anti-PD1 or anti-PDL1 immunotherapy.
https://www.nature.com/articles/s41586-021-03362-0
この論文中に出てくる生存曲線を見ると、これは後方視的検討ではありますが、Fig.4bとFig.4cを見ると、確かに初期仮説コホートとバリデーションコホートのいずれでもNAFLDが背景にあるHCCではアテゾリズマブ+ベバシズマブ療法を行った際のOSが半分程度になってしまっています(初期仮説コホート11.0→5.4ヶ月、バリデーションコホート17.7→8.8ヶ月)。1656例の統合解析でもHBV・HCV肝癌ではいずれもOS HRが0.6台なのに対して、非ウイルス性肝癌ではHR 0.92でコントロール群と比べて有意差無しとなっています(それでもコントロール群に負けていないだけ優秀とも言えますが)。理由としてはNAFLDが慢性炎症などを通じてPD1陽性CD8陽性細胞の疲弊に関与しているのではないかと考えられています。
アテゾリズマブ+ベバシズマブがソラフェニブに対して有効性を示したIMbrave150試験のサブグループ解析は、もとのNEJMの論文やESMOの学会発表ではetiology別のサブグループ解析はあまり詳しくは触れられていませんでしたが、2019/8/29のデータカットオフ時点でHBVがHR 0.51、HCVが0.43となっているのに対してその他は0.91で有意差無しとなっています。
Original Article from The New England Journal of Medicine — Atezolizumab plus Bevacizumab in Unresectable Hepatocellular Carcinoma
https://www.nejm.org/doi/full/10.1056/nejmoa1915745
Ph 1b data has shown promising efficacy and safety for atezo + bev in unresectable
HCC pts who have not received prior systemic therapy. Here, we report the primary
analysis data from the Ph 3 IMbrave150 trial comparing atezo + bev vs sor in this
pt population.
https://www.annalsofoncology.org/article/S0923-7534(19)58207-2/fulltext
これを見ると、今のところわかっているデータを見る限りでは確かにアテゾリズマブ+ベバシズマブは非ウイルス性肝炎を背景とした肝細胞癌はやや苦手としつつも、しかしコントロール群に負けてはいない(したがって非ウイルス性だからと言ってアテゾリズマブ+ベバシズマブを使わない理由とまでは言えない)というのが現状かと思います。
一方でレンバチニブについてはScientific reportsで本邦の多施設観察研究の結果が発表されていて、HBV・HCVに比べてNASH/NAFLDやcryptogenic(特発性)は予後がほぼ同等かむしろわずかに良好かもしれない生存曲線を描いています。これも差はごくわずかで、非ウイルス性肝炎を背景としているからといってレンバチニブをわざわざ選択するほどのものではなさそうです。

It was recently reported that hepatocellular carcinoma (HCC) patients with non-alcoholic steatohepatitis (NASH) are not responsive to immune-checkpoint inhibitor (ICI) treatment. The present study aimed to evaluate the therapeutic efficacy of lenvatinib in patients with non-alcoholic fatty liver disease (NAFLD)/NASH-related unresectable-HCC (u-HCC). Five hundred thirty u-HCC patients with Child–Pugh A were enrolled, and divided into the NAFLD/NASH (n = 103) and Viral/Alcohol (n = 427) groups. Clinical features were compared in a retrospective manner. Progression-free survival (PFS) was better in the NAFLD/NASH than the Viral/Alcohol group (median 9.3 vs. 7.5 months, P = 0.012), while there was no significant difference in overall survival (OS) (20.5 vs. 16.9 months, P = 0.057). In Cox-hazard analysis of prognostic factors for PFS, elevated ALT (≥ 30 U/L) (HR 1.247, P = 0.029), modified ALBI grade 2b (HR 1.236, P = 0.047), elevated AFP (≥ 400 ng/mL) (HR 1.294, P = 0.014), and NAFLD/NASH etiology (HR 0.763, P = 0.036) were significant prognostic factors. NAFLD/NASH etiology was not a significant prognostic factor in Cox-hazard analysis for OS (HR0.758, P = 0.092), whereas AFP (≥ 400 ng/mL) (HR 1.402, P = 0.009), BCLC C stage (HR 1.297, P = 0.035), later line use (HR 0.737, P = 0.014), and modified ALBI grade 2b (HR 1.875, P < 0.001) were significant. Lenvatinib can improve the prognosis of patients affected by u-HCC irrespective of HCC etiology or its line of treatment.
https://www.nature.com/articles/s41598-021-96089-x
今後、肝細胞癌にはイピリムマブ+ニボルマブ、ペムブロリズマブ+レンバチニブなど、免疫チェックポイント阻害剤およびその他の薬剤を絡めた併用療法が多数登場してくると思いますが、その際にもこの背景病態別の有効性の違いについて着目してゆきたいと思います。
Amazonで日本肝臓学会の肝癌診療ガイドライン 2021年版。アマゾンならポイント還元本が多数。日本肝臓学会作品ほか、お急ぎ便対象商品は当日お届けも可能。また肝癌診療ガイドライン 2021年版もアマゾン配送商品なら通常配送無料。
https://amzn.to/3w0QrFy
この記事に対するコメント
このページには、まだコメントはありません。
更新日:2021-11-01 閲覧数:1049 views.